开云链接入口站官网_开云(中国)集团
OA
邮箱
搜索
Search
CN
CN
EN
首页
关于开云链接入口站官网_开云(中国)
集团概况
组织架构
生产基地
荣誉资质
企业文化
发展历程
成员企业
新闻中心
集团动态
业务动态
企业活动
产品中心
开云链接入口站官网_开云(中国)
离心机
发电机
锅炉
压力容器
开云链接入口站官网_开云(中国)党建
党委简介
党建动态
招标公告
工程招标
采购招标
资产处置
中标公告
企业招聘
开云链接入口站官网_开云(中国)
close
首页
关于开云链接入口站官网_开云(中国)
集团概况
组织架构
生产基地
荣誉资质
企业文化
发展历程
成员企业
新闻中心
集团动态
业务动态
企业活动
产品中心
开云链接入口站官网_开云(中国)
离心机
发电机
锅炉
压力容器
开云链接入口站官网_开云(中国)党建
党委简介
党建动态
招标公告
工程招标
采购招标
资产处置
中标公告
企业招聘
开云链接入口站官网_开云(中国)
close
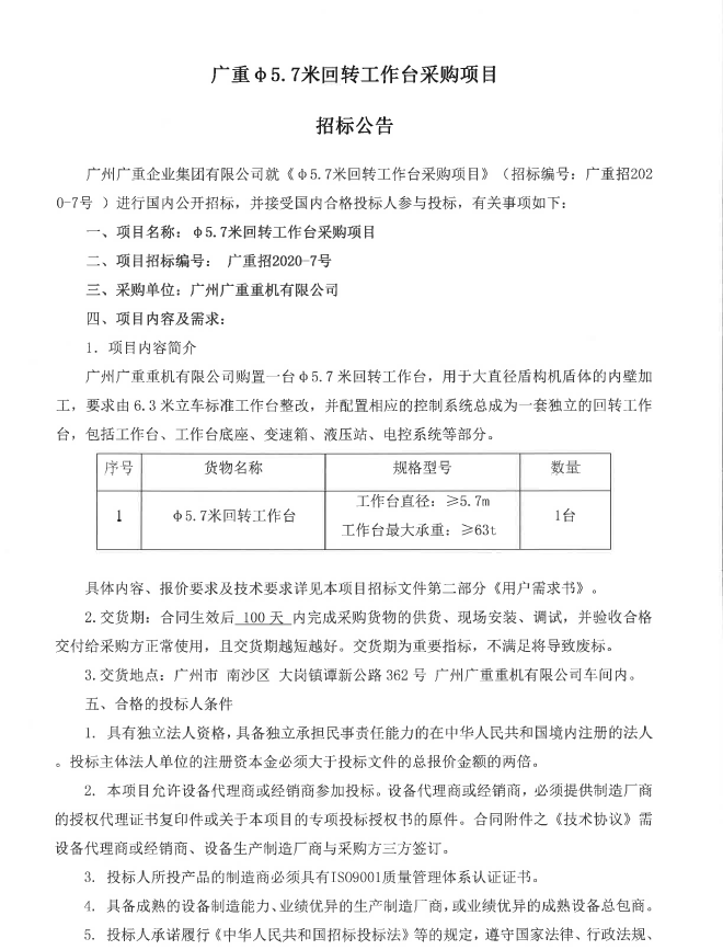
开云链接入口站官网_开云(中国)集团φ5.7米回转工作台采购项目
浏览:2499次
发布时间:2020-04-17
/uploads/kindeditor417/file/20200417/20200417121308_40647.docx
上一篇
返回
下一篇
在线咨询
联系电话
020-31177633
售后服务
返回顶部
乐鱼网页版在线登录
|
乐鱼页面在线登录
|
开云「中国」Kaiyun·官方网站
|
乐投网页版
|
开云唯一官网_开云(中国)有限公司
|
乐投官方网页版
|
爱体育网页版
|
开云官方端网站登录入口
|
开云集团官网_开云集团(中国)
|